服务热线:
0833-2091999
;
投诉电话:15983369888,0833-2600131,0833-2603678
设为首页
|
加入收藏
LESHAN transit driving school
乐山交投机动车驾驶人
培训有限公司
立即报名
网站首页
驾校概况
驾校简介
驾校环境
招贤纳士
企业文化
驾校荣誉
校长致辞
联系我们
班型服务
大货班
摩托车班
自动挡班
大客班
手动挡班
资格证班
教练风采
学车指南
报名须知
学车流程
网上报名
驾培知识
报名条件
常见问题
考试项目
驾校新闻
驾校公告
新闻资讯
优惠信息
安全驾驶 · 从这里开始
交投驾校本着以人为本的精神,用心服务、精心施教,尽最大努力为学员提供方便、安全、快捷的驾驶培训服务。
当前位置:
网站首页
>>
驾校新闻
>>
驾校公告
>>
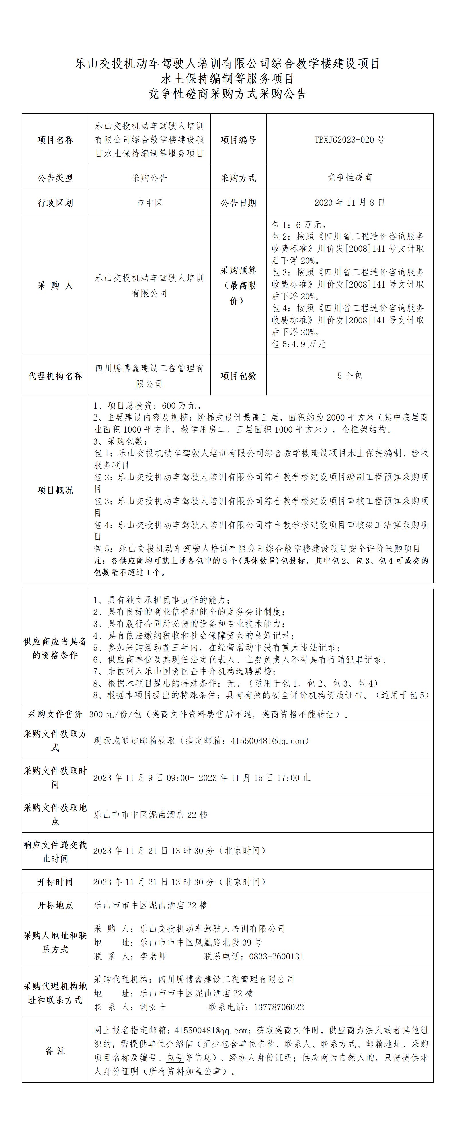
乐山交投机动车驾驶人培训有限公司综合教学楼建设项目水土保持编制等服务项目 竞争性磋商采购方式采购公告
驾校公告
新闻资讯
优惠信息
21
乐山交投机动车驾驶人培训有限公司综合教学楼建设项目水土保持编制等服务项目 竞争性磋商采购方式采购公告
来源:
|
作者:
乐山交投驾校
|
发布时间:
2023-11-08
|
3119
次浏览
|
🔊
点击朗读正文
❚❚
▶
|
分享到:
上一篇:
无
下一篇:
大型教练车定点维修及保养服务供应商 竞争性磋商采购方式采购公告
培训班种
*
---
---
C1 培训班 ¥3600
C2 培训班 ¥4000
A1 培训班 ¥11000
A3 培训班 ¥13000
B2 培训班 ¥12000
姓名
*
证件类型
*
---
---
身份证
军官证
证件号码
*
户口类型
*
---
---
本市
外埠
手机号码
*
邮箱
*
立即报名